○北茨城市土砂等による土地の埋立て等の規制に関する条例施行規則
平成9年12月26日
規則第26号
注 平成31年3月から改正経過を注記した。
(趣旨)
第1条 この規則は、北茨城市土砂等による土地の埋立て等の規制に関する条例(平成9年北茨城市条例第39号。以下「条例」という。)の施行に関し、必要な事項を定めるものとする。
(定義)
第2条 この規則で使用する用語は、条例で使用する用語の例による。
(条例第4条第1項第2号の規則で定める者)
第2条の2 条例第4条第1項第2号の規則で定める者は、次に掲げる者とする。
(1) 東日本高速道路株式会社、日本下水道事業団及び自動車安全運転センター
(2) 土地改良法(昭和24年法律第195号)第10条第1項の規定により認可された土地改良区及び同法第77条第2項の規定による認可を受けた土地改良区連合
(3) 土地区画整理法(昭和29年法律第119号)第14条第1項の規定により認可された土地区画整理組合
(4) 地方住宅供給公社法(昭和40年法律第124号)に基づき設立された地方住宅供給公社
(5) 地方道路公社法(昭和45年法律第82号)に基づき設立された地方道路公社
(6) 公有地の拡大の推進に関する法律(昭和47年法律第66号)第10条第1項の規定により設立された土地開発公社
(7) 独立行政法人通則法(平成11年法律第103号)第2条第1項に規定する独立行政法人
(8) 国立大学法人法(平成15年法律第112号)第2条第1項に規定する国立大学法人
(9) 前各号に掲げるもののほか、地方公共団体がその資本金、基本金その他これらに準ずるものを出資している法人であって、土壌の汚染防止に関し、地方公共団体と同等以上の能力を有する者として市長が認める者
(1) 定款又は寄附行為
(2) 法人の登記事項証明書
(3) 直近の事業年度の事業報告書、財産目録、損益計算書及び貸借対照表
(令7規則14・一部改正)
(条例第4条第1項第3号の規則で定める土地の埋立て等)
第2条の3 条例第4条第1項第3号の規則で定める土地の埋立て等は、次に掲げる土地の埋立て等とする。
(1) 採石法(昭和25年法律第291号)第33条の規定による認可を受けた採取計画に基づく土地の埋立て等
(2) 砂利採取法(昭和43年法律第74号)第16条の規定による認可を受けた採取計画に基づく土地の埋立て等
(3) 廃棄物の処理及び清掃に関する法律(昭和45年法律第137号)第8条第1項の規定による許可を受けた一般廃棄物処理施設又は同法第15条第1項の規定による許可を受けた産業廃棄物処理施設において行う土地の埋立て等
(4) 土壌汚染対策法(平成14年法律第53号)第7条第3項の規定による指示措置等として行う土地の埋立て等又は同法第22条第1項の規定による許可を受けた汚染土壌処理施設において行う土地の埋立て等
(5) 平成23年3月11日に発生した東北地方太平洋沖地震に伴う原子力発電所の事故により放出された放射性物質による環境の汚染への対処に関する特別措置法(平成23年法律第110号)第36条第1項の規定により茨城県知事又は市長が定めた除染実施計画に基づく土地の埋立て等
(6) 廃棄物の処理及び清掃に関する法律施行規則(昭和46年厚生省令第35号)第10条の3第2号の規定による指定を受けた者が行う土地の埋立て等(当該指定に係る再生利用のために行うものに限る。)
(条例第4条第1項第4号の規則で定める土地の埋立て等)
第2条の4 条例第4条第1項第4号の規則で定める土地の埋立て等は、次に掲げる土地の埋立て等とする。
(1) 採石法、砂利採取法その他の法令及び条例に基づき許認可等(許可、認可、免許その他の自己に対し何らかの利益を付与する処分をいう。)がなされた採取場から採取された土砂等を使用して行う土地の埋立て等であって、次のいずれかに該当するもの
ア 販売するために行う一時的な土砂等の堆積
イ 宅地の分譲又は集合住宅等の建築を目的に行う土地の埋立て等であって、その平均的な高さが50センチメートル未満のもの
(2) 条例第4条第1項第2号に規定する者が発注した工事から発生した土砂等を1年を超えない期間で他の場所へ搬出する目的で行う土砂等の堆積
(3) 非常災害のために必要な応急措置として行う土地の埋立て等
(4) 運動場、駐車場その他の施設の本来の機能を保全する目的で通常の管理行為として行う土地の埋立て等
2 条例第4条第2項第11号の規則で定める事項は、次に掲げる事項とする。
(1) 施工管理者の氏名
(2) 条例第4条第1項の許可を受けようとする者(以下「申請者」という。)の生年月日、性別、住所及び本籍(以下「住所等」という。)(申請者が法人である場合にあっては、役員の氏名及び住所等)
(3) 申請者が条例第5条第4号シに規定する未成年者である場合にあっては、その法定代理人の氏名及び住所等(法定代理人が法人である場合にあっては、名称、代表者の氏名並びに役員の氏名及び住所等)
(4) 申請者が法人である場合において、発行済株式総数の100分の5以上の株式を有する株主又は出資の額の100分の5以上の額に相当する出資をしている者があるときは、これらの者の氏名及び住所等(これらの者が法人である場合にあっては、名称、代表者の氏名及び所在地)
(5) 申請者に第4条の2第7項に規定する使用人がある場合にあっては、使用人の氏名及び住所等
3 条例第4条第3項の規則で定める書類は、次に掲げる書類とする。
(1) 埋立て等区域の位置を示す図面及びその付近の見取図
(2) 申請者の住民票の写し(申請者が法人である場合にあっては、法人の登記事項証明書)及び印鑑登録証明書
(9) 土地所有者一覧表
(10) 埋立て等区域の土地の登記事項証明書及び不動産登記法(平成16年法律第123号)第14条第1項に規定する地図又は同条第4項に規定する地図に準ずる図面の写し
(11) 申請者が埋立て等区域内の土地の所有権を有しない場合にあっては、土地を使用する権原を証する書類
(12) 申請者が土地の埋立て等を他の者に請け負わせる場合にあっては、請負契約書の写し
(13) 施工管理者であることを証する書類
(14) 土地の埋立て等に用いる土砂等の搬入計画(様式第3号)
(17) 土地の埋立て等に用いる土砂等の搬入経路図
(18) 埋立て等区域の現況平面図、現況断面図及び面積計算書
(19) 埋立て等区域の計画平面図、計画断面図及び雨水排水計画図
(20) 土地の埋立て等に用いる土砂等の発生の場所に係る位置を示す図面、現況平面図、計画平面図、現況断面図、計画断面図、面積計算書及び土量計算書
(21) 土地の埋立て等に用いる土砂等の発生の場所においてボーリング試験を実施した場合にあっては、土質柱状図
(22) 土地の埋立て等に用いる土砂等の予定容量計算書
(23) 土地の埋立て等に用いる土砂等の発生の場所において土壌の調査の試料として土砂等を採取した地点の位置を示す図面及び現場写真並びに試料ごとの土壌調査試料採取報告書(様式第5号)及び地質分析結果証明書(様式第6号。計量法(平成4年法律第51号)第122条第1項の規定により登録された計量士のうち濃度に係る計量士が発行したものに限る。以下同じ。)(当該土地の埋立て等に用いる土砂等の発生の場所が採石法第33条又は砂利採取法第16条の規定による認可を受けた採取計画に係る場所である場合にあっては、これらの書類に代えて、当該採取計画に係る認可を受けた者が当該土砂等の発生場所が当該採取計画に係る場所であることを証する書類)
(24) 土地の埋立て等に用いる土砂等が複数の場所から搬入される土砂等の積替え又は保管のための場所又は施設(登録ストックヤードを除く。以下「無登録ストックヤード」という。)を経由する土砂等である場合にあっては、次に掲げる書類
ア その土地の埋立て等に用いる土砂等の積替え又は保管に関する計画書
イ 無登録ストックヤードにおいてその土地の埋立て等に用いる土砂等の積替え又は保管を行うことを当該無登録ストックヤードの管理者が承諾したことを証する書類
ウ 土砂等の発生者が作成した土地の埋立て等に用いる土砂等をその発生の場所から土地の埋立て等を行う場所へ直接搬入しないことの理由書
エ 無登録ストックヤードの位置を示す図面、現況平面図及び現況断面図
オ 積替え又は保管に係る土砂等の堆積が最大となった場合の当該堆積の構造が確認できる無登録ストックヤードの平面図及び断面図
カ 法令等に基づく許認可等を要するものである場合にあっては、当該積替え又は保管のための土砂等の堆積が当該法令等に基づく許認可等を受けたものであることを証する書類
(25) 埋立て等区域に係る表土の土壌の調査の試料として土砂等を採取した地点の位置を示す図面及び現場写真並びに試料ごとの土壌調査試料採取報告書及び地質分析結果証明書
(26) 法令等に基づく許認可等を要するものである場合にあっては、土地の埋立て等が当該法令等に基づく許認可等を受けたことを証する書類
(27) 前各号に掲げるもののほか、市長が必要と認める書類
(1) 試料とする土砂等の採取は、中央の地点及び当該中央の地点を交点に直角に交わる2直線上の当該中央の地点から5メートルから10メートルまでの4地点(当該地点がない場合にあっては、当該中央の地点を交点に直角に交わる2直線上の当該中央の地点と当該区域の境界との中間の4地点)の土壌について行い、それぞれの採取地点において等量とすること。
(令元規則23・令7規則14・一部改正)
(許可等の決定)
第4条 市長は、条例第4条第1項の規定による許可の申請があったときは、その内容を審査し、許可又は不許可の決定をするものとする。
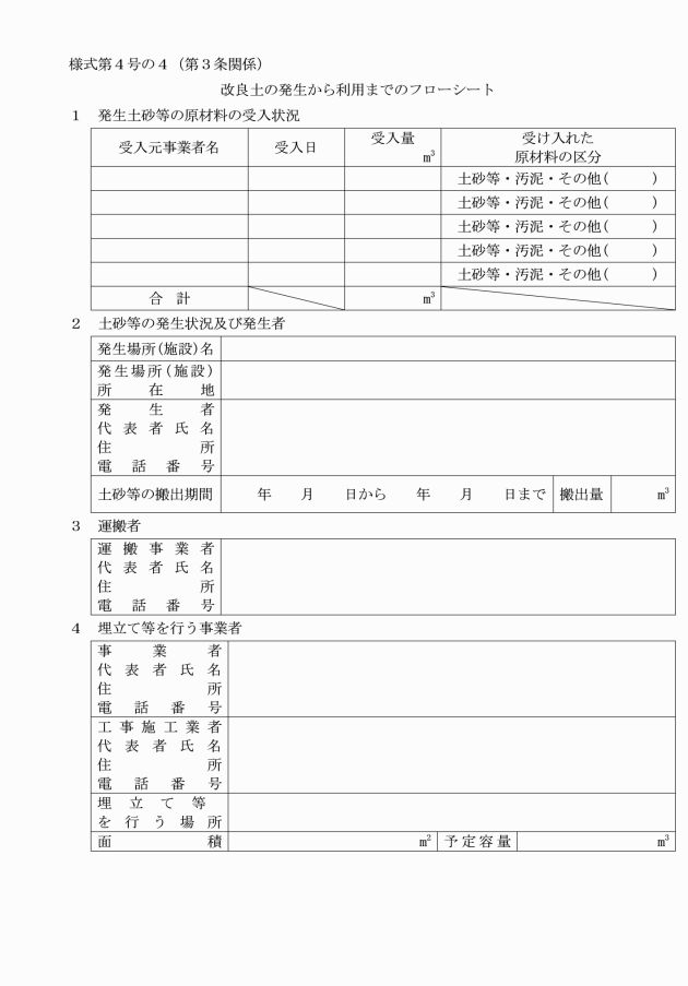
(1) 建設業に属する事業を行う者の再生資源の利用に関する判断の基準となるべき事項を定める省令(平成3年建設省令第19号、次項において「省令」という。)別表第1に掲げる第1種建設発生土、第2種建設発生土又は第3種建設発生土に該当する土砂等であって、当該土砂等の性質を改良していないもの
(2) 省令別表第1に掲げる第1種建設発生土、第2種建設発生土又は第3種建設発生土に該当する土砂等(これらに準ずる土砂等を含む。)であって、当該土砂等をセメント、石灰その他の物により安定処理した無機性のもの
3 条例第5条第2号の規則で定める基準は、次のとおりとする。
(1) その土地の埋立て等に用いる土砂等の積替え又は保管は、次に掲げる要件を満たす場所又は施設で行うこと。
ア その土地の埋立て等に用いる土砂等の積替え又は保管をする間、周囲に囲い(保管する土砂等の荷重が直接当該囲いにかかる構造である場合にあっては、当該荷重に対して構造耐力上安全であるものに限る。)が設けられていること。
イ その土地の埋立て等に用いる土砂等の積替え又は保管をする期間は、見やすい箇所に次に掲げる事項を表示した標識を掲示していること。
(ア) 土砂等の積替え又は保管の場所である旨
(イ) 土砂等の発生者の住所及び氏名(法人にあっては、主たる事務所の所在地、その名称及び代表者の氏名)並びに連絡先
(ウ) 土砂等の発生の場所及び予定数量
(エ) 土地の埋立て等を行う者の住所及び氏名(法人にあっては、主たる事務所の所在地、その名称及び代表者の氏名)並びに連絡先
(オ) 土地の埋立て等を行う場所の所在地
(カ) 当該無登録ストックヤードの管理者の住所及び氏名(法人にあっては、主たる事務所の所在地、その名称及び代表者の氏名)並びに連絡先
(2) 無登録ストックヤードからその土地の埋立て等に用いる土砂等が飛散し、又は流出しないように必要な措置を講ずること。
(3) その土地の埋立て等に用いる土砂等がその他の物と混合するおそれのないように、次に掲げる措置を講ずること。
ア 仕切りを設ける等の措置
イ その土地の埋立て等に用いる土砂等の積替え又は保管の作業中、他の場所から発生した土砂等若しくは廃棄物その他その土地の埋立て等に用いる土砂等に混入するおそれがある物を運搬する車両の搬入又はその土地の埋立て等に用いる土砂等を運搬する車両の搬出があるときには、これらの車両の搬入又は搬出を管理する者を立ち会わせること。
ウ その土地の埋立て等に用いる土砂等の発生の場所若しくは無登録ストックヤードから当該土砂等が搬出されたときは、記録者氏名、搬出時刻、搬出車両登録番号、搬出業者の名称、搬出車両の運転者氏名、土砂等の積載数量及び土砂等の搬出先を記載した帳簿を毎日作成し、又は当該土砂等の発生者若しくは当該ストックヤードの管理者に作成させること。
エ その土地の埋立て等に用いる土砂等がストックヤードに搬入されたときは、記録者氏名、搬入時刻、搬入車両登録番号、搬入業者の名称、搬入車両の運転者氏名、土砂等の積載数量及び土砂等の積込み場所を記載した帳簿を毎日作成し、又は当該土砂等の発生者若しくは当該ストックヤードの管理者に作成させること。
(4) その土地の埋立て等に用いる土砂等の積替え又は保管が、条例第6条第1項又は第9条第1項の規定による許可の日以降に行われるものであること(同項の規定による許可の場合にあっては、条例第6条第2項第7号に掲げる事項の変更又は同項第9号に掲げる事項ストックヤードにおける土砂等の積替え又は保管に係る部分に限る。)の変更に係るものに限る。)。
(5) 法令等に基づく許認可等を要するものである場合にあっては、その土地の埋立て等に用いる土砂等の積替え又は保管のための堆積が当該法令等に基づく許認可等を受けたものであること。
6 条例第5条第4号アの規則で定める者は、土地の埋立て等を適切に行うに当たって必要な認知、判断及び意思疎通を適切に行うことができない者とする。
(1) 大気汚染防止法(昭和43年法律第97号)
(2) 騒音規制法(昭和43年法律第98号)
(3) 海洋汚染等及び海上災害の防止に関する法律(昭和45年法律第136号)
(4) 廃棄物の処理及び清掃に関する法律
(5) 水質汚濁防止法(昭和45年法律第138号)
(6) 悪臭防止法(昭和46年法律第91号)
(7) 振動規制法(昭和51年法律第64号)
(8) 浄化槽法(昭和58年法律第43号)
(9) 特定有害廃棄物等の輸出入等の規制に関する法律(平成4年法律第108号)
(10) ダイオキシン類対策特別措置法(平成11年法律第105号)
(11) ポリ塩化ビフェニル廃棄物の適正な処理の推進に関する特別措置法(平成13年法律第65号)
(12) 茨城県浄化槽保守点検業者の登録に関する条例(昭和61年茨城県条例第3号)
(13) 茨城県土砂等による土地の埋立て等の規制に関する条例(平成15年茨城県条例第67号)
(14) 茨城県生活環境の保全等に関する条例(平成17年茨城県条例第9号)
(15) 茨城県廃棄物の処理の適正化に関する条例(平成19年茨城県条例第17号)
(1) 本店又は支店(商人以外の者にあっては、主たる事務所又は従たる事務所)
(2) 前号に掲げるもののほか、継続的に業務を行うことができる施設を有する場所であって、土地の埋立て等に係る契約を締結する権限を有する者を置くもの
(令元規則23・令7規則14・一部改正)
2 条例第6条第1項ただし書の規則で定める軽微な変更は、次に掲げる変更とする。
(1) 土地の埋立て等を行う期間の変更(当該期間を短縮させるもの及び5日以内において延長させるものに限る。)
(2) 土地の埋立て等に用いる土砂等の数量の変更(当該土砂等の数量を減少させるものに限る。)
(3) 土地の埋立て等の請負人の氏名又は住所(請負人が法人である場合にあっては、名称、代表者の氏名又は所在地)の変更(請負人又は法人の代表者の変更を伴わない場合に限る。)
(1) 申請者の氏名又は住所の変更の場合にあっては、住民票の写し
(2) 申請者が法人である場合であって、名称、代表者の氏名又は所在地の変更のときは、法人の登記事項証明書
(3) 施工管理者を変更する場合にあっては、施工管理者であることを証する書類
(4) 法定代理人、法人の代表者、役員、発行済株式総数の100分の5以上の株式を有する株主若しくは出資の額の100分の5以上の額に相当する出資をしている者又は前条第8項に規定する使用人の変更の場合にあっては、当該変更後の者の住民票の写し、当該変更後の者が条例第5条第4号アに該当しないかどうかを審査するために必要と認められる書類及び当該変更後の者が同号イに該当しない旨の市町村の長の証明書(当該変更後の法定代理人が法人である場合にあっては、法人の登記事項証明書並びに当該変更後の役員の住民票の写し、当該変更後の役員が同号アに該当しないかどうかを審査するために必要と認められる書類及び当該変更後の役員が同号イに該当しない旨の市町村の長の証明書、当該変更後の株主又は出資をしている者が法人である場合にあっては、法人の登記事項証明書)
(令元規則23・令7規則14・一部改正)
(変更許可等の決定)
第6条 市長は、条例第6条第1項の規定による変更許可の申請があったときは、その内容を審査し、許可又は不許可の決定をするものとする。
(土地の所有者等への通知)
第6条の2 条例第6条の2第3項の規定による通知は、条例第6条第3項又は第10条第1項の規定による届出の写しを送付することにより行うものとする。
(令7規則14・追加)
(1) 許可を受けた者の地位を承継した事実を証する書類
第9条 削除
(1) 土地の埋立て等を休止した場合にあっては、埋立て等区域以外の地域への土砂等の飛散又は流出等による生活環境の保全上の支障を防止するための必要な措置に関する図面
(2) 土地の埋立て等を廃止した場合にあっては、廃止後の埋立て等区域の構造に関する図面
(令7規則14・一部改正)
2 条例第12条の規則で定める事項は、次に掲げる事項とする。
(1) 許可を受けた年月日及び許可の番号
(2) 土地の埋立て等の目的
(3) 埋立て等区域の位置及び面積
(4) 土地の埋立て等を行う者の住所及び氏名(法人にあっては、名称、代表者の氏名及び所在地)
(5) 土地の埋立て等を行う期間
(6) 土地の埋立て等に用いる土砂等の発生の場所及び予定数量
(7) 土地の埋立て等を他の者に請け負わせる場合にあっては、当該請負人の氏名及び住所(請負人が法人である場合にあっては、名称、代表者の氏名及び所在地)
(8) 施工管理者の氏名
3 その土地の埋立て等に用いる土砂等が、登録ストックヤードを経由する土砂等である場合にあっては、当該登録ストックヤードを土砂等の発生の場所とみなして、前項第7号の規定を適用する。
(令7規則14・一部改正)
(帳簿への記載等)
第12条の2 条例第12条の2第1項の規定による帳簿の記載は、土地の埋立て等施工管理台帳(様式第16号)により毎日行わなければならない。
2 条例第12条の2第1項の規則で定める事項は、次に掲げる事項とする。
(1) 土地の埋立て等の許可を受けた者の氏名(法人にあっては、名称)
(2) 埋立て等区域の位置
(3) 記録者氏名
(4) 土地の埋立て等に用いる土砂等の発生の場所ごとの申請量
(5) 搬入時刻
(6) 搬入車両登録番号
(7) 搬入業者の名称
(8) 運転者氏名
(9) 数量
(10) 土砂等の積込み場所
(11) 搬入済量
(12) 施工作業の内容
(13) その他埋立て等の施工に必要な事項
3 条例第12条の2第2項の規定による報告は、土地の埋立て等状況報告書(様式第17号)に次に掲げる書類を添付して行わなければならない。
(1) 報告に係る期間内に記載した土地の埋立て等施工管理台帳の写し
(2) 報告に係る期間の末日における埋立て等区域の構造に関する図面
4 条例第12条の2第2項の規則で定める事項は、次に掲げる事項とする。
(1) 埋立て等区域の位置及び面積
(2) 土地の埋立て等に用いる土砂等の数量
(3) 土地の埋立て等に用いる土砂等の発生の場所ごとの申請量及びその合計量
(4) 報告に係る期間内に土地の埋立て等を行った面積並びにこれに用いた土砂等の発生の場所ごとの搬入済量及びその合計量
(5) 土地の埋立て等に着手してから報告に係る期間の末日までに土地の埋立て等を行った面積並びにこれに用いた土砂等の発生の場所ごとの搬入済量及びその合計量
(令7規則14・一部改正)
2 前項の調査は、市長が指定する職員の立会いの上、行わなければならない。
(1) 土壌の調査に使用した土砂等を採取した地点の位置を示す図面及び現場写真
(2) 前項の規定により採取した試料ごとの土壌調査試料採取報告書及び地質分析結果証明書
2 条例第12条の4の規則で定める書類は、次に掲げる書類とする。
(2) 条例第10条第1項の規定による届出書の写し
(3) 条例第12条の2第2項の規定による報告書の写し
(4) 条例第12条の3の規定による報告書の写し
(5) 条例第13条の規定による報告書の写し
(適合証明書等)
第14条 条例第14条第1項の規則で定める事項は、次に掲げる事項とし、条例第17条の8第2項の規定による書面の交付は、適合証明書(様式第20号の2)により行わなければならない。
(1) 土地の埋立て等に用いる土砂等を発生させる者の住所及び氏名(法人にあっては、主たる事務所の所在地、その名称及び代表者の氏名)並びに連絡先
(2) 土地の埋立て等に係る許可又は届出の年月日
(3) 搬入する者の氏名
(4) 搬入の用に供する自動車の登録番号
(5) 土地の埋立て等を行う者の住所及び氏名(法人にあっては、主たる事務所の所在地、その名称及び代表者の氏名)
(6) 土地の埋立て等を行う期間
(7) 土地の埋立て等に用いる土砂等の性質及び数量
(8) 搬入する土砂等の性質及び数量
(令7規則14・全改)
(土地の所有者等による土地の埋立て等の施工状況の確認)
第14条の2 条例第17条の3第1項の規定による土地の埋立て等の施工状況の確認は、次に掲げる事項について、毎月1回以上行わなければならない。この場合において、土地の埋立て等の施工状況の確認をする土地の所有者等は、自ら当該施工状況を確認することが困難な事情があるときは、他の者に確認させることにより行うことができる。
(1) 当該施工に係る埋立て等区域において、当該施工状況が、同意に当たって確認した内容に相違していないこと。
(2) 当該施工に係る埋立て等区域において、土砂等の飛散若しくは流出等による生活環境の保全上の支障はそのおそれがないこと。
(令7規則14・追加)
(土砂等搬入禁止区域の指定等の公示)
第14条の3 条例第17条の5第2項(条例第17条の7第2項において準用する場合を含む。)の規定による公示は、次の各号に掲げる場合の区分に応じ、当該各号に定める事項について行う。
(1) 土砂等搬入禁止区域を指定する場合 土砂等搬入禁止区域の位置、面積、指定の期間及び指定の理由
(2) 土砂等搬入禁止区域の指定を解除する場合 土砂等搬入禁止区域の位置及び面積
(令7規則14・追加)
(書面の交付及び携帯)
第14条の4 条例第17条の8第1項の規則で定める事項は、次に掲げる事項とし、同項の規定による書面の交付は、土砂等受入概要書(様式第21号の2)により行わなければならない。
(1) 埋立て等を行う者の住所及び氏名(法人にあっては、主たる事務所の所在地、その名称及び代表者の氏名)並びに連絡先
(2) 土地の埋立て等に係る許可又は届出の年月日
(3) 土地の埋立て等の目的
(4) 埋立て等区域の位置及び面積
(5) 土地の埋立て等を行う期間
(6) 土地の埋立て等に用いる土砂等を発生させる者の住所及び氏名(法人にあっては、主たる事務所の所在地、その名称及び代表者の氏名)
(7) 土地の埋立て等に用いる土砂等の数量
(令7規則14・追加)
第15条及び第16条 削除
(令7規則14・一部改正)
(公表の方法)
第19条 条例第18条の規定による公表は、市ホームページに掲載して行うものとする。
(その他)
第20条 この規則に定めるもののほか必要な事項は、市長が別に定める。
附則
この規則は、平成10年4月1日から施行する。
附則(平成17年規則第11号)
この規則は、平成17年3月7日から施行する。
附則(平成28年規則第11号)抄
(施行期日)
1 この規則は、平成28年4月1日から施行する。
附則(平成29年規則第7号)
この規則は、平成29年6月1日から施行する。
附則(平成31年規則第12号)
この規則は、平成31年4月1日から施行する。
附則(令和元年規則第15号)
この規則は、令和元年7月1日から施行する。
附則(令和元年規則第23号)
この規則は、公布の日から施行する。
附則(令和4年規則第8号)
(施行期日)
1 この規則は、令和4年4月1日から施行する。
(経過措置)
2 この規則の施行の際現に使用している様式は、補正して当分の間使用することができる。
附則(令和5年規則第1号)
この規則は、公布の日から施行する。ただし、別表第3の改正規定は、令和5年5月26日から施行する。
附則(令和7年規則第14号)
(施行期日)
1 この規則は、令和7年4月1日から施行する。
(経過措置)
2 この規則による改正後の北茨城市土砂等による土地の埋立て等の規制に関する条例施行規則の規定は、この規則の施行の日以後になされる土地の埋立て等(北茨城市土砂等による土地の埋立て等の規制に関する条例(平成9年北茨城市条例第39号)第2条第2号に規定する土地の埋立て等をいう。以下同じ。)について適用し、同日前になされた土地の埋立て等については、なお従前の例による。
3 この規則による改正前の北茨城市土砂等による土地の埋立て等の規制に関する条例施行規則第14条の規定による身分を示す証明書は、改正後の規則第14条の規定による身分を示す証明書とみなす。
別表第1(第3条、第4条の2関係)
(平31規則12・令元規則15・令5規則1・一部改正)
物質 | 基準値 | 測定方法 |
カドミウム | 検液1リットルにつき0.003ミリグラム以下 | 日本産業規格K0102(以下「規格」という。)55.2、55.3又は55.4に定める方法 |
全シアン | 検液中に検出されないこと。 | 規格38に定める方法(規格38.1.1に定める方法を除く。) |
有機燐 | 検液中に検出されないこと。 | 環境大臣が定める排水基準に係る検定方法(昭和49年環境庁告示第64号。以下「昭和49年環境庁告示第64号」という。)付表1に掲げる方法又は規格31.1に定める方法のうちガスクロマトグラフ法以外のもの(メチルジメトンにあっては、昭和49年環境庁告示第64号付表2に掲げる方法) |
鉛 | 検液1リットルにつき0.01ミリグラム以下 | 規格54に定める方法 |
六価クロム | 検液1リットルにつき0.05ミリグラム以下 | 規格65.2に定める方法(規格65.2.6に定める方法により塩分の濃度の高い試料を測定する場合にあっては、日本産業規格K0170―7の7のa)又はb)に定める操作を行うものとする。) |
砒素 | 検液1リットルにつき0.01ミリグラム以下、かつ、埋立て等区域の土地利用目的が農用地(田に限る。)である場合にあっては、試料1キログラムにつき15ミリグラム未満 | 検液中濃度に係るものにあっては、規格61に定める方法、農用地に係るものにあっては、農用地土壌汚染対策地域の指定要件に係る砒素の量の検定の方法を定める省令(昭和50年総理府令第31号)第1条第3項及び第2条に定める方法 |
総水銀 | 検液1リットルにつき0.0005ミリグラム以下 | 水質汚濁に係る環境基準(昭和46年環境庁告示第59号。以下「昭和46年環境庁告示第59号」という。)付表1に掲げる方法 |
アルキル水銀 | 検液中に検出されないこと。 | 昭和46年環境庁告示第59号付表2及び昭和49年環境庁告示第64号付表3に掲げる方法 |
PCB | 検液中に検出されないこと。 | 昭和46年環境庁告示第59号付表3に掲げる方法 |
銅 | 埋立て等区域の土地利用目的が農用地(田に限る。)である場合にあっては、試料1キログラムにつき125ミリグラム未満 | 農用地土壌汚染対策地域の指定要件に係る銅の量の検定の方法を定める省令(昭和47年総理府令第66号)第1条第3項及び第2条に定める方法 |
ジクロロメタン | 検液1リットルにつき0.02ミリグラム以下 | 日本産業規格K0125の5.1、5.2又は5.3.2に定める方法 |
四塩化炭素 | 検液1リットルにつき0.002ミリグラム以下 | 日本産業規格K0125の5.1、5.2、5.3.1、5.4.1又は5.5に定める方法 |
クロロエチレン(別名塩化ビニル又は塩化ビニルモノマー) | 検液1リットルにつき0.002ミリグラム以下 | 地下水の水質汚濁に係る環境基準(平成9年環境庁告示第10号)付表に掲げる方法 |
1,2―ジクロロエタン | 検液1リットルにつき0.004ミリグラム以下 | 日本産業規格K0125の5.1、5.2、5.3.1又は5.3.2に定める方法 |
1,1―ジクロロエチレン | 検液1リットルにつき0.1ミリグラム以下 | 日本産業規格K0125の5.1、5.2又は5.3.2に定める方法 |
1,2―ジクロロエチレン | 検液1リットルにつき0.04ミリグラム以下 | シス体にあっては日本産業規格K0125の5.1、5.2又は5.3.2に定める方法、トランス体にあっては日本産業規格K0125の5.1、5.2又は5.3.1に定める方法 |
1,1,1―トリクロロエタン | 検液1リットルにつき1ミリグラム以下 | 日本産業規格K0125の5.1、5.2、5.3.1、5.4.1又は5.5に定める方法 |
1,1,2―トリクロロエタン | 検液1リットルにつき0.006ミリグラム以下 | 日本産業規格K0125の5.1、5.2、5.3.1、5.4.1又は5.5に定める方法 |
トリクロロエチレン | 検液1リットルにつき0.01ミリグラム以下 | 日本産業規格K0125の5.1、5.2、5.3.1、5.4.1又は5.5に定める方法 |
テトラクロロエチレン | 検液1リットルにつき0.01ミリグラム以下 | 日本産業規格K0125の5.1、5.2、5.3.1、5.4.1又は5.5に定める方法 |
1,3―ジクロロプロペン | 検液1リットルにつき0.002ミリグラム以下 | 日本産業規格K0125の5.1、5.2又は5.3.1に定める方法 |
チウラム | 検液1リットルにつき0.006ミリグラム以下 | 昭和46年環境庁告示第59号付表4に掲げる方法 |
シマジン | 検液1リットルにつき0.003ミリグラム以下 | 昭和46年環境庁告示第59号付表5の第1又は第2に掲げる方法 |
チオベンカルブ | 検液1リットルにつき0.02ミリグラム以下 | 昭和46年環境庁告示第59号付表5の第1又は第2に掲げる方法 |
ベンゼン | 検液1リットルにつき0.01ミリグラム以下 | 日本産業規格K0125の5.1、5.2又は5.3.2に定める方法 |
セレン | 検液1リットルにつき0.01ミリグラム以下 | 規格67.2、67.3又は67.4に定める方法 |
ふっ素 | 検液1リットルにつき0.8ミリグラム以下 | 規格34.1若しくは34.4に定める方法又は規格34.1c)(注(6)第3文を除く。)に定める方法(懸濁物質及びイオンクロマトグラフ法で妨害となる物質が共存しない場合にあっては、これを省略できる。)及び昭和46年環境庁告示第59号付表6に掲げる方法 |
ほう素 | 検液1リットルにつき1ミリグラム以下 | 規格47.1、47.3又は47.4に定める方法 |
1,4―ジオキサン | 検液1リットルにつき0.05ミリグラム以下 | 昭和46年環境庁告示第59号付表7に掲げる方法 |
備考
1 基準値のうち検液中濃度に係るものにあっては、土壌の汚染に係る環境基準(平成3年環境庁告示第46号)別表の付表に定める方法により検液を作成し、これを用いて測定を行うものとする。
2 基準値の欄中「検液中に検出されないこと」とは、測定方法の欄に掲げる方法により測定した場合において、その結果が当該方法の定量限界を下回ることをいう。
3 有機燐とは、パラチオン、メチルパラチオン、メチルジメトン及びEPNをいう。
4 1,2―ジクロロエチレンの濃度は、日本産業規格K0125の5.1、5.2又は5.3.2より測定されたシス体の濃度と日本産業規格K0125の5.1、5.2又は5.3.1により測定されたトランス体の濃度の和とする。
別表第2(第3条、第4条の2関係)
項目 | 基準値 | 測定方法 |
水素イオン濃度指数 | 4以上9未満 | 地盤工学会基準JGS0211―200* 「土懸濁液のpH試験方法」 |
別表第3(第4条の2関係)
(令5規則1・令7規則14・一部改正)
事業基準
一般基準
1 管理体制
(1) 土地の埋立て等を施工する場所に施工管理者が常駐すること。
(2) 土地の埋立て等の施工中の事故に係る関係者及び関係機関との連絡体制を整備するとともに、その内容を作業従事者に十分に周知すること。
2 周辺対策
(1) 粉じんの飛散及び雨水等の流出の防止対策
ア 粉じんについては、大気汚染防止法に規定する一般粉じん発生施設の管理に関する基準を遵守すること。
イ 埋立て等区域内の雨水等が適切に排水される設備を設けること。
ウ 埋立て等区域内へ外部からの雨水等が流入するのを防止できる開きょその他の設備を設けること。また、埋立て等区域内から外部へ雨水等が流出し、隣接地に雨水等が滞水するおそれがある場合にあっては、これを常時排水できる設備を設けること。
(2) 騒音及び振動の防止対策
ア 騒音に係る規制基準については、騒音規制法及び茨城県生活環境の保全等に関する条例に規定する特定建設作業に準ずること。
イ 振動に係る規制基準については、振動規制法に規定する特定建設作業に準ずること。
3 作業時間等
土砂等の埋立て等区域への搬入は、原則として、日曜日、祝日及び年末年始を除く日の午前9時から午後5時までとする。
4 交通対策
(1) 道路に搬入路を取り付けるときは、あらかじめ道路管理者と協議すること。
(2) 搬入経路が通学路に指定されているときは、市教育委員会と協議の上、登下校時間帯の通行禁止等の必要な措置を講ずること。
(3) 他の交通に支障があると予想される場合にあっては、交通指導員の配置、安全施設の設置等の必要な措置を講ずること。
(4) 土砂等の搬出入に伴う埋立て等区域からの土砂等のまき出し等を防止し、他の交通の妨げとならないよう必要な措置を講ずること。
(5) 大型貨物自動車により土砂等を運搬する場合にあっては、土砂等を運搬する大型自動車による交通事故の防止等に関する特別措置法(昭和42年法律第131号)第4条に規定する土砂等運搬大型自動車以外の車両は使用しないこと。また、運搬事業者及び下請業者に土砂等を運搬させるときは、それらの者に土砂等運搬大型自動車以外の車両を使用させないこと。
(6) 土砂等の過積載を行わないこと。また、運搬事業者及び下請業者に過積載を行わせないこと。
5 安全対策
(1) 埋立て等区域の周囲には、みだりに人が立ち入ることができないように柵を設けること。
(2) 埋立て等区域への出入口は、原則として1箇所とし、作業終了後は施錠すること。
6 その他生活環境の保全対策
(1) 埋立て等区域の周辺の地域の住民の健康及び財産に係る被害を生ずることのないよう必要な措置を講ずること。
(2) 埋立て等区域の周辺の地域の公共物、工作物、樹木及び地下水に影響を及ぼし、又は機能を阻害しないこと。また、必要に応じ事前調査等を行うこと。
(令4規則8・令7規則14・一部改正)

(令元規則23・令7規則14・一部改正)





(令7規則14・全改)


(令7規則14・追加)


(令7規則14・追加)

(令7規則14・追加)


(令4規則8・令7規則14・一部改正)

(平31規則12・令元規則15・令4規則8・令5規則1・一部改正)


(令7規則14・追加)

(令4規則8・一部改正)

(令元規則23・令4規則8・令7規則14・一部改正)


(令元規則23・令7規則14・一部改正)




(令4規則8・一部改正)

(令4規則8・令7規則14・一部改正)


(令4規則8・令7規則14・一部改正)

(令4規則8・一部改正)

(令4規則8・一部改正)

(令7規則14・一部改正)

(令4規則8・一部改正)

(令7規則14・追加)


(令7規則14・一部改正)

(令7規則14・追加)



